Tokenizers: Binding ERC Standards to Real World Contracts
Overview
Tokenizers are smart contracts that create the bridge between real-world documents and blockchain tokens, transforming static legal agreements into programmable, tradeable digital assets while maintaining the security and immutability of the underlying document registry. This architecture enables traditional contracts such as property deeds, rental agreements, and business partnerships to exist as standard ERC tokens that work with any compatible wallet, marketplace, or DeFi protocol while remaining cryptographically bound to their source documents for verifiable authenticity.
Every Integra tokenizer inherits from BaseTokenizerV7, which provides the critical document-token binding mechanism ensuring permanent, bidirectional linkage between tokens and documents. This binding guarantees that tokens are permanently bound to documents through cryptographic linkage to an integraHash in the document registry, that document properties dictate token behavior including transferability rules and ownership restrictions, and that token ownership provides verifiable proof of participation in or ownership of the underlying real-world contract. The system supports all major token standards including ERC-721 for unique ownership, ERC-1155 for multi-party scenarios, and ERC-20 for fractional ownership, with 11 specialized tokenizer implementations covering use cases from simple property deeds to complex royalty distribution agreements.
How Tokenizers Work
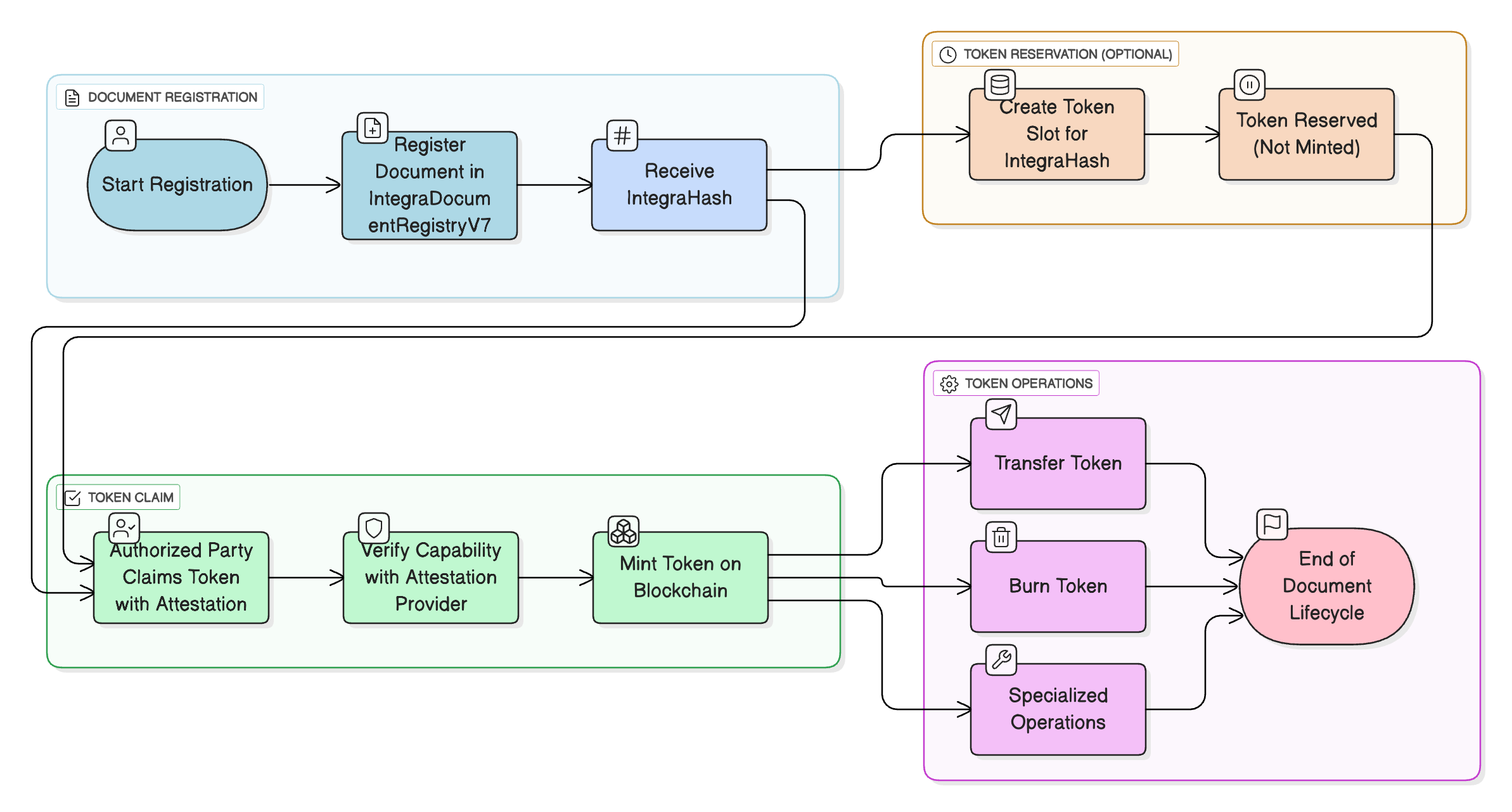
The Tokenization Flow
1. Document Registration
↓
User registers document in IntegraDocumentRegistryV7
↓
Receives integraHash (unique document identifier)
2. Token Reservation (Optional)
↓
Tokenizer creates token slot for integraHash
↓
Token is "reserved" but not yet minted
3. Token Claim
↓
Authorized party claims token using attestation
↓
Tokenizer verifies capability and mints token
4. Token Operations
↓
Transfer, burn, or specialized operations
↓
All tied to document lifecycle
Document-Token Binding
Every tokenizer maintains the critical link between documents and tokens:
// Core binding in BaseTokenizerV7
mapping(bytes32 => uint256) public integraHashToTokenId;
mapping(uint256 => bytes32) public tokenIdToIntegraHash;
function getTokenDocument(uint256 tokenId) external view returns (bytes32) {
return tokenIdToIntegraHash[tokenId];
}This bidirectional mapping ensures:
- Every token knows its document
- Every document knows its token(s)
- The relationship is immutable once established
Token Standards Supported
Integra supports all major ERC token standards, each serving different use cases:
ERC-721 (Non-Fungible Tokens)
Best for: Unique ownership of single documents
Tokenizers:
- OwnershipTokenizerV7 - Simple 1:1 document ownership
- SoulboundTokenizerV7 - Non-transferable credentials and certifications
- VaultTokenizerV7 - Escrow and locked ownership with time-based release
Use Cases:
- Property deeds
- Certificates of authenticity
- Professional licenses
- Art ownership
ERC-1155 (Multi-Token Standard)
Best for: Documents with multiple parties or roles
Tokenizers:
- MultiPartyTokenizerV7 - Multiple parties in single contract (buyer/seller, landlord/tenant)
- RentalTokenizerV7 - Time-based access with rental payments
- BadgeTokenizerV7 - Achievement badges and participation credentials
- SemiFungibleTokenizerV7 - Hybrid fungible/non-fungible for compliance documents
- RoyaltyTokenizerV7 - Automated revenue distribution to stakeholders
Use Cases:
- Multi-party agreements
- Rental contracts
- Royalty agreements
- Participation certificates
ERC-20 (Fungible Tokens)
Best for: Fractional ownership and shares
Tokenizers:
- SharesTokenizerV7 - Company shares, investment units, fractional real estate
- SecurityTokenTokenizerV7 - Regulated securities with compliance checks
Use Cases:
- Fractional property ownership
- Company equity
- Investment funds
- Security tokens
Choosing the Right Tokenizer
Decision Tree
Is ownership unique and indivisible?
├─ YES → Use ERC-721
│ ├─ Should token be transferable?
│ │ ├─ YES → OwnershipTokenizerV7
│ │ └─ NO → SoulboundTokenizerV7
│ └─ Need escrow/time-lock?
│ └─ YES → VaultTokenizerV7
│
└─ NO → Is ownership shared or fractional?
├─ Multiple distinct parties? → MultiPartyTokenizerV7 (ERC-1155)
├─ Time-based access? → RentalTokenizerV7 (ERC-1155)
├─ Revenue sharing? → RoyaltyTokenizerV7 (ERC-1155)
└─ Fractional ownership? → SharesTokenizerV7 (ERC-20)See Choosing a Tokenizer for detailed comparison.
Core Features
1. Capability-Based Authorization
All tokenizers use attestation-based capabilities for operations:
// Only those with valid attestations can claim tokens
function claimToken(
bytes32 integraHash,
uint256 tokenId,
bytes32 attestationUID, // Proof of permission
bytes32 processHash
) external nonReentrant {
// Verify attestation grants CLAIM capability
_verifyCapability(integraHash, attestationUID, CAPABILITY_CLAIM);
// Mint token to caller
_mint(msg.sender, tokenId);
// Bind token to document
_bindTokenToDocument(tokenId, integraHash);
}2. Reserve-Claim Pattern
Tokenizers support the reserve-claim pattern for mainstream adoption:
// Step 1: Reserve token (address can be unknown)
reserveToken(integraHash, tokenId, recipientAddress, processHash);
// Step 2: Create claim attestation (off-chain)
// User can claim anytime in the future
// Step 3: User claims when ready
claimToken(integraHash, tokenId, attestationUID, processHash);This enables token distribution before recipients have blockchain wallets.
3. Document Registry Integration
Every tokenizer connects to the document registry:
IIntegraDocumentRegistryV7 public immutable DOCUMENT_REGISTRY;
function _verifyDocument(bytes32 integraHash) internal view {
// Ensure document exists
require(DOCUMENT_REGISTRY.documentExists(integraHash), "Document not found");
// Verify this tokenizer is authorized for this document
address authorizedTokenizer = DOCUMENT_REGISTRY.getTokenizer(integraHash);
require(authorizedTokenizer == address(this), "Wrong tokenizer");
}4. Process Hash Correlation
Tokenizers track workflow context via process hashes:
mapping(bytes32 => mapping(uint256 => bytes32)) public tokenProcessHash;
function claimToken(..., bytes32 processHash) external {
// Store process hash for workflow correlation
tokenProcessHash[integraHash][tokenId] = processHash;
// Enable off-chain workflow tracking
emit TokenClaimed(integraHash, tokenId, msg.sender, processHash);
}5. Trust Graph Integration
Many tokenizers automatically issue trust credentials on completion:
// When contract completes, issue credentials to participants
function _handleTrustCredential(bytes32 integraHash, address participant) internal {
if (_isDocumentComplete(integraHash)) {
_issueCredentialsToAllParties(integraHash);
}
}See Trust Graph for details.
Tokenizer Categories
Single-Owner Tokenizers (ERC-721)
Pattern: One token = One owner
Tokenizers:
- OwnershipTokenizerV7 - Standard NFT ownership
- SoulboundTokenizerV7 - Non-transferable tokens
- VaultTokenizerV7 - Time-locked ownership
When to use:
- Property ownership
- Certifications
- Licenses
- Unique assets
Multi-Party Tokenizers (ERC-1155)
Pattern: Multiple tokens per document, different roles
Tokenizers:
- MultiPartyTokenizerV7 - Generic multi-party contracts
- MultiPartyTokenizerV7Lite - Lightweight version
- RentalTokenizerV7 - Rental agreements with payments
- RoyaltyTokenizerV7 - Revenue distribution
- BadgeTokenizerV7 - Achievement badges
- SemiFungibleTokenizerV7 - Compliance documents
When to use:
- Contracts with multiple parties
- Rental agreements
- Royalty agreements
- Participation tracking
Fractional/Fungible Tokenizers (ERC-20)
Pattern: Divisible ownership shares
Tokenizers:
- SharesTokenizerV7 - Company shares, fractional ownership
- SecurityTokenTokenizerV7 - Regulated securities
When to use:
- Fractional real estate
- Company equity
- Investment funds
- Divisible assets
Common Patterns
Pattern 1: Simple Ownership Transfer
// 1. Register document
bytes32 integraHash = documentRegistry.registerDocument(...);
// 2. Reserve token for buyer
ownershipTokenizer.reserveToken(integraHash, 1, buyerAddress, processHash);
// 3. Create claim attestation (off-chain)
bytes32 attestationUID = createClaimAttestation(buyerAddress, integraHash, 1);
// 4. Buyer claims ownership
ownershipTokenizer.claimToken(integraHash, 1, attestationUID, processHash);
// 5. Buyer now owns the NFT representing propertyPattern 2: Rental Agreement
// 1. Register lease
bytes32 leaseHash = documentRegistry.registerDocument(...);
// 2. Reserve tokens for landlord and tenant
rentalTokenizer.reserveToken(leaseHash, 1, landlordAddress, processHash); // Landlord
rentalTokenizer.reserveToken(leaseHash, 2, tenantAddress, processHash); // Tenant
// 3. Both parties claim
rentalTokenizer.claimToken(leaseHash, 1, landlordAttestation, processHash);
rentalTokenizer.claimToken(leaseHash, 2, tenantAttestation, processHash);
// 4. Tenant pays rent monthly
rentalTokenizer.payRent{value: monthlyRent}(2); // tokenId 2
// 5. At lease end, trust credentials issued to both partiesPattern 3: Fractional Ownership
// 1. Register property
bytes32 propertyHash = documentRegistry.registerDocument(...);
// 2. Mint 1000 shares
sharesTokenizer.mintShares(propertyHash, 1000 * 10**18);
// 3. Distribute to investors
sharesTokenizer.transfer(investor1, 250 * 10**18); // 25%
sharesTokenizer.transfer(investor2, 500 * 10**18); // 50%
sharesTokenizer.transfer(investor3, 250 * 10**18); // 25%
// 4. Each investor owns fractional share of propertySecurity Features
All tokenizers inherit comprehensive security from BaseTokenizerV7:
- Reentrancy Protection - All state-changing functions use
nonReentrantmodifier - Pausability - Emergency circuit breaker via
whenNotPaused - Access Control - Role-based permissions for admin operations
- Capability Verification - Attestation-based authorization for all operations
- Document Validation - Ensures document exists and matches tokenizer
Upgradeability
Tokenizers use UUPS proxy pattern with progressive ossification:
- BOOTSTRAP stage: Rapid iteration and upgrades
- MULTISIG stage: Community-governed upgrades
- DAO stage: Decentralized governance
- OSSIFIED stage: Immutable, no more upgrades
See Upgradeability Patterns for details.
Integration Guide
Step 1: Choose Your Tokenizer
Determine which tokenizer fits your use case based on:
- Ownership model (single, multiple parties, fractional)
- Token standard (ERC-721, ERC-1155, ERC-20)
- Special features (rentals, royalties, time-locks)
Step 2: Deploy or Use Existing
// Option A: Use deployed tokenizer
address tokenizer = integraRegistry.getComponent(TOKENIZER_TYPE, "OwnershipTokenizerV7");
// Option B: Deploy custom tokenizer
MyTokenizer tokenizer = new MyTokenizer(documentRegistry);Step 3: Register Document
bytes32 integraHash = documentRegistry.registerDocument(
documentHash,
referenceHash,
address(tokenizer), // Use chosen tokenizer
executor,
processHash,
identityExtension,
primaryResolver,
additionalResolvers
);Step 4: Reserve and Claim Tokens
// Reserve
tokenizer.reserveToken(integraHash, tokenId, recipient, processHash);
// Create claim attestation (off-chain)
bytes32 attestationUID = createAttestation(...);
// Claim
tokenizer.claimToken(integraHash, tokenId, attestationUID, processHash);Learn More
- Choosing a Tokenizer - Detailed comparison and selection guide
- ERC Standards Overview - Understanding token standards
- Document-Token Binding - Core concept explained
- Reserve-Claim Pattern - Mainstream adoption pattern
Tokenizer Reference
Single-Owner (ERC-721)
Multi-Token (ERC-1155)
- MultiPartyTokenizerV7
- MultiPartyTokenizerV7Lite
- RentalTokenizerV7
- RoyaltyTokenizerV7
- BadgeTokenizerV7
- SemiFungibleTokenizerV7