Core Concepts1. Blockchain as Global State Machine

Blockchain as Global State Machine for Contracts

The Revolutionary Concept

Integra uses the blockchain as a global state machine to coordinate contract performance across millions of disparate parties, each using different software, technology stacks, and security protocols - all while preserving privacy.

The Fundamental Challenge

Private contracts face an impossible coordination problem:

Challenge: How do parties coordinate contract execution when:
  ✅ Each party uses different software (Salesforce vs SAP vs custom)
  ✅ Each party has different tech stacks (.NET vs Java vs Python)
  ✅ Each party has strict security policies (no shared databases)
  ✅ Parties don't trust each other (competitors, strangers)
  ✅ Parties are globally distributed (different jurisdictions)
  ✅ No central authority exists (peer-to-peer)
  ✅ Privacy must be preserved (sensitive documents)

Traditional solutions: ALL FAIL
  ❌ Cloud SaaS: Privacy policies prohibit
  ❌ Shared database: No one trusts it
  ❌ Email/phone: Not automated, error-prone
  ❌ APIs: Require integration with every counterparty
  ❌ Standards bodies: Too slow, not enforced

Result: Manual processes, no automation, limited to parties using same software.

Integra’s Solution: Global State Machine

Global State Machine

Use blockchain as shared, immutable, trustless coordination layer:

Blockchain = Global State Machine

State:
  ├─ Document registrations (integraHash → DocumentRecord)
  ├─ Token ownership (who holds what)
  ├─ Attestations (who's authorized)
  ├─ Payment signals (who owes what)
  └─ Events (what happened when)

Properties:
  ✅ Globally accessible (anyone can read)
  ✅ Immutable (cannot be changed)
  ✅ Trustless (no central authority)
  ✅ Real-time (instant state updates)
  ✅ Event-driven (automation triggers)
  ✅ Software-agnostic (any tech can read)

Result: Ad hoc coordination across unlimited parties

How It Works

The State Machine Model

State Machine Model

Traditional state machines:

Application → Database → State
  ├─ Controlled by one party
  ├─ Private (only app can access)
  └─ Trusted (must trust owner)

Blockchain as global state machine:

Any Application → Blockchain → Global State
  ├─ No single controller (decentralized)
  ├─ Public (anyone can read)
  ├─ Trustless (cryptographically verified)
  └─ Software-agnostic (any tech stack)

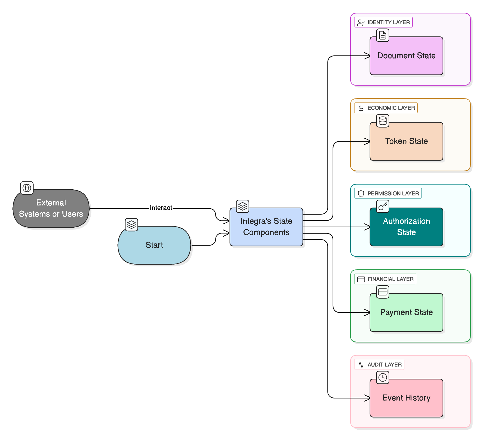
Integra’s State Components

Integra State Components

1. Document State (Identity Layer)

State: integraHash → DocumentRecord
  ├─ owner: address
  ├─ documentHash: bytes32 (content proof)
  ├─ tokenizer: address
  ├─ resolvers: bytes32[]
  ├─ executor: address
  └─ timestamps: uint256
 
Global question answered:
  "What is the current state of document 0xABC...?"
  → Owner: 0x123..., Tokenizer: OwnershipTokenizerV7, Registered: 1700000000

2. Token State (Economic Layer)

State: integraHash + tokenId → TokenRecord
  ├─ holder: address
  ├─ amount: uint256
  ├─ status: enum (reserved, claimed, transferred)
  └─ metadata: custom per tokenizer
 
Global question answered:
  "Who holds the tokens for document 0xABC...?"
  → Token #1: Alice (0xAAA...), Token #2: Bob (0xBBB...)

3. Authorization State (Permission Layer)

State: attestationUID → Attestation
  ├─ recipient: address
  ├─ capabilities: uint256
  ├─ valid: bool
  └─ expiration: uint64
 
Global question answered:
  "Is address 0xBBB... authorized to claim token #2?"
  → Yes, attestation 0xATT... grants CLAIM capability

4. Payment State (Financial Layer)

State: requestId → PaymentRequest
  ├─ requestor: address + tokenId
  ├─ payer: address + tokenId
  ├─ amount: encrypted
  ├─ status: enum (pending, paid, expired)
  └─ deadline: uint256
 
Global question answered:
  "Does tenant owe rent for document 0xLEASE...?"
  → Yes, request #456 pending, due in 5 days

5. Event History (Audit Layer)

Events: Immutable log of all state changes
  ├─ DocumentRegistered
  ├─ TokenClaimed
  ├─ OwnershipTransferred
  ├─ PaymentRequested
  └─ All include: integraHash, processHash, timestamp
 
Global question answered:
  "What's the complete history of document 0xABC...?"
  → Full audit trail from registration to current state

The Power: Software-Agnostic Coordination

Any Software Can Participate

The beauty: Blockchain state is accessible to ANY technology stack:

Salesforce (Apex):
  ├─ Reads: Document state via Web3 API
  ├─ Writes: New documents via smart contract call
  └─ Monitors: Events via webhook/polling

SAP (ABAP):
  ├─ Reads: Token ownership via RPC
  ├─ Writes: Token reservations via executor
  └─ Correlates: ProcessHash to ERP workflow

SharePoint (.NET):
  ├─ Reads: Payment signals via Graph API
  ├─ Writes: Payment confirmations
  └─ Displays: Document verification status

Custom Python App:
  ├─ Reads: Full state via ethers.py
  ├─ Writes: Attestations via EAS
  └─ Processes: Events via WebSocket

Mobile App (Swift/Kotlin):
  ├─ Reads: User's tokens via RPC
  ├─ Writes: Token claims via WalletConnect
  └─ Displays: Trust score from indexer

No integration required between these systems - they all read/write the same global state machine.

Real-World Global Coordination Examples

Example 1: International Property Sale

Parties (different countries, different systems):

  • Seller (Germany, using local real estate software)
  • Buyer (USA, using different real estate software)
  • Title company (USA, using title management system)
  • Escrow service (Switzerland, using banking software)
  • Notary (Germany, using government system)

Traditional approach: IMPOSSIBLE

Each party uses incompatible software
No shared database possible (jurisdictions)
No API integrations (too many parties)
Manual coordination only

Integra approach: ENABLED

// 1. Title company registers deed (any software)
const integraHash = await documentRegistry.registerDocument(
    deedHash,
    encryptedRef,
    ownershipTokenizer,
    titleCompanyExecutor,
    processHash,
    ...
);
// State update: Global blockchain now knows document exists
 
// 2. Seller (German software) monitors state
germanRealEstateSystem.watchBlockchain({
    onDocumentRegistered: (integraHash) => {
        // Display: "Your property is registered"
        // Update local DB with integraHash
    }
});
 
// 3. Escrow service (Swiss banking software) checks state
swissBankingSystem.checkDocumentState(integraHash);
// Reads: Owner, status, payment requirements
// No integration with title company needed
 
// 4. Buyer (US software) reserves token
usRealEstateSoftware.reservePropertyToken(integraHash);
// Executor calls contract on behalf of buyer
// State update: Global blockchain shows reservation
 
// 5. All parties monitor SAME state
germanSystem.getState(integraHash);  // Same state
usSystem.getState(integraHash);      // Same state
swissSystem.getState(integraHash);   // Same state
notarySystem.getState(integraHash);  // Same state
 
// No direct integration between ANY of these systems
// All read same global state machine

Example 2: Cross-Organization Supply Chain

Parties (different companies, different ERPs):

  • Manufacturer (Oracle ERP)
  • Distributor (SAP)
  • Retailer (Microsoft Dynamics)
  • Logistics (Custom system)
  • Quality control (Specialized software)
// Manufacturer registers bill of lading
oracleERP.createShipment(shipmentId) {
    const bolHash = await integra.registerDocument(
        billOfLadingHash,
        encryptedRef,
        multiPartyTokenizer,
        oracleExecutor,
        processHash,
        ...
    );
 
    // Reserve tokens for supply chain parties
    await tokenizer.reserveToken(integraHash, 1, distributor, 1, processHash);
    await tokenizer.reserveToken(integraHash, 2, retailer, 1, processHash);
    await tokenizer.reserveToken(integraHash, 3, logistics, 1, processHash);
}
 
// Distributor (SAP) monitors global state
sapSystem.pollBlockchainState() {
    const events = await getEventsByProcessHash(processHash);
 
    for (event of events) {
        if (event.type === "TokenReserved" && event.recipient === ourAddress) {
            // Update SAP: Shipment incoming
            updateInventorySystem(event.integraHash);
        }
    }
}
 
// Logistics (custom system) claims custody token
logisticsSystem.acceptShipment(bolHash) {
    await tokenizer.claimToken(bolHash, 3, attestation, processHash);
    // Global state updated: Logistics has custody
}
 
// Retailer (Dynamics) monitors custody changes
dynamicsSystem.watchCustodyChanges() {
    tokenizer.on("TokenClaimed", (integraHash, tokenId, claimant) => {
        if (tokenId === 3) {  // Logistics token
            // Update Dynamics: In transit
            updateShipmentStatus(integraHash, "IN_TRANSIT");
        }
    });
}
 
// No integration between Oracle, SAP, Dynamics, or custom system
// All coordinate via global blockchain state

Parties (different law firms, different legal tech):

  • Law Firm A (Clio practice management)
  • Law Firm B (MyCase)
  • Law Firm C (Custom system)
  • Client (DocuSign)
  • Court system (Government software)
// Law Firm A registers settlement agreement
clioSystem.registerAgreement(caseId) {
    const agreementHash = await integra.registerDocument(
        settlementAgreementHash,
        encryptedRef,
        multiPartyTokenizer,
        lawFirmAExecutor,
        processHash,
        ...
    );
 
    // Reserve tokens for all parties
    await reserve(agreementHash, 1, lawFirmB_ephemeral);
    await reserve(agreementHash, 2, lawFirmC_ephemeral);
    await reserve(agreementHash, 3, client_ephemeral);
}
 
// Law Firm B (MyCase) monitors global state
myCaseSystem.monitorAgreements() {
    const pendingClaims = await queryPendingTokensFor(ourEphemeral);
 
    // Shows: "You have pending agreement claim"
    // No need to know about Clio system
}
 
// Client (DocuSign) claims their token
docuSignSystem.finalizeAgreement(agreementHash) {
    await tokenizer.claimToken(agreementHash, 3, attestation, processHash);
    // Global state: Client has agreed
}
 
// Court system monitors completion
courtSystem.watchAgreementCompletion() {
    multiPartyTokenizer.on("DocumentComplete", (integraHash) => {
        // All parties claimed → Agreement fully executed
        // Update court records
        updateCaseStatus(integraHash, "SETTLED");
    });
}
 
// Each system uses different tech
// No direct integration needed
// All coordinate via global blockchain state

The Ad Hoc Coordination Breakthrough

Ad Hoc Coordination

Traditional Approach: Point-to-Point Integration

Party A ←→ Party B integration
Party A ←→ Party C integration
Party A ←→ Party D integration
Party B ←→ Party C integration
Party B ←→ Party D integration
Party C ←→ Party D integration

With N parties: N*(N-1)/2 integrations required
  5 parties = 10 integrations
  10 parties = 45 integrations
  100 parties = 4,950 integrations

Result: Impossible at scale

Integra Approach: Hub-and-Spoke via Blockchain

Party A → Blockchain ← Party B
Party C → Blockchain ← Party D
Party E → Blockchain ← Party F

With N parties: N integrations (to blockchain only)
  5 parties = 5 integrations
  10 parties = 10 integrations
  100 parties = 100 integrations
  1,000,000 parties = 1,000,000 integrations

Result: Linear scaling, ad hoc coordination

Each party only needs to integrate with blockchain once, then can coordinate with ANYONE.

The Platform: Tools for Global Coordination

1. Unique Document Identity (Foundation)

integraHash → Universal identifier for document state
 
Any party, any software can:
  ✅ Query: "What's the state of document 0xABC...?"
  ✅ Update: "I'm claiming token #2 for document 0xABC..."
  ✅ Monitor: "Alert me when document 0xABC... changes"
  ✅ Verify: "Is document 0xABC... the same as my copy?"

2. ERC Token Bindings (Economic Layer)

integraHash → Tokenizer → ERC tokens
 
Enables:
  ✅ Standard wallet integration (MetaMask, Ledger)
  ✅ Standard marketplace compatibility (OpenSea)
  ✅ DeFi composability (collateral, lending)
  ✅ Role representation (buyer, seller, guarantor)
  ✅ Economic interest tracking

3. ProcessHash (Workflow Correlation)

processHash → Links on-chain events to off-chain workflows
 
Enables:
  ✅ CRM correlation (Salesforce workflow #12345)
  ✅ ERP correlation (SAP purchase order #67890)
  ✅ Multi-step tracking (query all events for workflow)
  ✅ Cross-chain coordination (same processHash, multiple chains)
  ✅ Audit trails (link on-chain and off-chain records)

4. Attestation-Based Authorization (Permission Layer)

EAS attestations → Decentralized permission grants
 
Enables:
  ✅ Off-chain identity verification
  ✅ On-chain authorization proof
  ✅ Cross-system capability grants
  ✅ Revocable permissions
  ✅ No central auth server needed

5. Resolver Composition (Service Layer)

integraHash → Resolvers → Custom services
 
Enables:
  ✅ Compliance automation (per document)
  ✅ Lifecycle management (expiry, renewal)
  ✅ Payment automation (rent, royalties)
  ✅ Custom business logic (unlimited)
  ✅ No core contract changes

6. Event-Driven Architecture (Automation Layer)

Blockchain events → Trigger off-chain automation
 
Enables:
  ✅ Real-time notifications
  ✅ Workflow automation
  ✅ Cross-system triggers
  ✅ Audit logging
  ✅ State synchronization

Complete Platform in Action

Scenario: Global Real Estate Transaction Network

Participants (all using different software):

  • 1,000 real estate agents (various CRM systems)
  • 500 title companies (various title management systems)
  • 200 banks (various loan origination systems)
  • 100 escrow services (various escrow platforms)
  • Buyers and sellers (various consumer apps)

Traditional approach: Impossible

  • Each system is different
  • No common platform
  • No shared database
  • Manual coordination only

With Integra global state machine:

// Real Estate Agent (using Zillow/Realtor.com)
class RealEstateAgentSystem {
    async listProperty(property) {
        // Register property document
        const integraHash = await documentRegistry.registerDocument(
            propertyDeedHash,
            encryptedRef,
            ownershipTokenizer,
            agentExecutor,
            processHash,
            ...
        );
 
        // Global state updated: Property listed
        // Now visible to ALL participants globally
    }
 
    async monitorGlobalMarket() {
        // Watch for new listings across ALL agents globally
        documentRegistry.on("DocumentRegistered", (integraHash, owner) => {
            // Any property registered by any agent
            // Automatically visible in our system
            addToMarketListings(integraHash);
        });
    }
}
 
// Title Company (using different title software)
class TitleCompanySystem {
    async monitorNewListings() {
        // Watches same global state
        // No integration with real estate agent systems needed
        documentRegistry.on("DocumentRegistered", async (integraHash) => {
            // Run title search
            const titleStatus = await runTitleSearch(integraHash);
 
            // Update global state with title status
            await titleResolver.updateTitleStatus(
                integraHash,
                titleStatus
            );
        });
    }
}
 
// Bank (using loan origination system)
class BankLoanSystem {
    async monitorApplications() {
        // Watches for token reservations (purchase commitments)
        ownershipTokenizer.on("TokenReserved", async (integraHash, buyer) => {
            // Check buyer's trust score (global state)
            const trustScore = await getTrustScore(buyer);
 
            if (trustScore >= 7) {
                // Pre-approve loan
                // Send payment signal (global state update)
                await integraSignal.sendPaymentRequest(
                    integraHash,
                    bankTokenId,
                    buyerTokenId,
                    buyer,
                    encryptedLoanTerms,
                    ...
                );
            }
        });
    }
}
 
// Escrow Service (using escrow platform)
class EscrowSystem {
    async monitorTransactions() {
        // Watches payment signals globally
        integraSignal.on("PaymentRequested", async (requestId, integraHash) => {
            // Check if we're escrow agent
            const executor = await documentRegistry.getDocumentExecutor(integraHash);
 
            if (executor === ourEscrowContract) {
                // Hold funds
                // Monitor payment completion
                // Release on conditions met
            }
        });
    }
}
 
// Result: 1,800+ organizations coordinating seamlessly
// Zero direct integrations between systems
// All via global blockchain state machine

The Innovation: Complete Platform

Why “Platform” Matters

Integra isn’t just smart contracts - it’s a complete coordination platform:

1. Identity Foundation

  • integraHash (unique document IDs)
  • DocumentRegistry (global state)
  • Immutable, verifiable, accessible

2. Economic Layer

  • ERC token bindings (standard interfaces)
  • Multiple tokenizer types (11 different models)
  • Roles and interests (not just assets)

3. Authorization Layer

  • EAS attestations (off-chain identity, on-chain proof)
  • TokenClaimResolver (secure authorization)
  • Capability-based access control

4. Coordination Tools

  • ProcessHash (workflow correlation)
  • Event system (real-time updates)
  • Resolver hooks (automation triggers)

5. Privacy Architecture

  • Hash-based proofs (not content)
  • Encrypted references (no correlation)
  • Ephemeral wallets (no tracking)
  • Encrypted payments (private financials)

6. Extensibility

  • Resolver composition (custom services)
  • Executor pattern (automation delegation)
  • Software-agnostic (any tech stack)

Traditional Blockchain Projects vs Integra

Most blockchain projects:

Provide: Smart contract for specific use case
Example: "Here's a NFT contract"
Integration: Developer figures out how to use it
Coordination: Limited to that specific contract

Integra platform:

Provides: Complete coordination infrastructure
  ├─ Document identity (foundation)
  ├─ Multiple tokenization models (flexibility)
  ├─ Authorization system (security)
  ├─ Workflow correlation (integration)
  ├─ Privacy architecture (compliance)
  └─ Extensibility (customization)

Result: Build ANY real-world contract automation

Cross-Organizational Automation Examples

Automation 1: Rental Payment Network

Participants:

  • 10,000 landlords (various property management systems)
  • 50,000 tenants (various payment apps)
  • 100 payment processors (various banking systems)
// Any landlord's system can create rent request
propertyManagementSystem.createRentRequest(leaseHash) {
    await integraSignal.sendPaymentRequest(
        leaseHash,
        landlordTokenId,
        tenantTokenId,
        tenantAddress,
        encryptedPaymentDetails,
        ...
    );
    // Global state: Rent requested
}
 
// Any tenant's app can detect and pay
tenantMobileApp.checkPendingPayments() {
    const requests = await integraSignal.getRequestsByPayer(myAddress);
 
    for (request of requests) {
        // Decrypt payment details
        const details = decrypt(request.encryptedPayload, myKey);
 
        // Display: "Rent due: $2,500"
        // User pays via their preferred method
    }
}
 
// Any payment processor can confirm
paymentProcessorSystem.confirmPayment(requestId) {
    await integraSignal.markPaid(
        requestId,
        paymentProofHash,
        processHash
    );
    // Global state: Payment confirmed
}
 
// Landlord's system automatically notified
propertyManagement.on("PaymentConfirmed", (requestId) => {
    // Update records: Rent received
    // No integration with tenant's app
    // No integration with payment processor
});
 
// 60,100 parties coordinating without any direct integrations

Automation 2: Healthcare Provider Network

Participants:

  • 1,000 hospitals (various EMR systems)
  • 10,000 doctors (various practice management systems)
  • 100 insurance companies (various claims systems)
  • Patients (various health apps)
// Patient (any health app) grants access
healthApp.grantProviderAccess(doctorAddress) {
    await accessTokenizer.reserveToken(
        medicalRecordHash,
        doctorTokenId,
        doctorEphemeralWallet,
        1,
        processHash
    );
    // Global state: Doctor authorized
}
 
// Doctor (any EMR system) checks authorization
anyEMRSystem.checkPatientAuthorization(patientId) {
    const tokens = await accessTokenizer.tokensOf(ourEphemeralWallet);
 
    // Shows all patients we're authorized to access
    // Works regardless of which health app patient uses
}
 
// Insurance (any claims system) verifies treatment
insuranceSystem.verifyTreatmentAuthorization(claimId) {
    const authorized = await accessTokenizer.balanceOf(
        doctorAddress,
        patientRecordHash
    );
 
    // ✅ Doctor was authorized
    // Approve claim
    // No integration with patient's app
    // No integration with doctor's EMR
}
 
// 11,100+ parties coordinating via global state

Technical Architecture

State Reads (Query Global State)

Any software can query current state:

// Get document state
const docState = await documentRegistry.getDocumentInfo(integraHash);
// Returns: owner, documentHash, tokenizer, resolvers, timestamps
 
// Get token state
const tokenHolder = await tokenizer.ownerOf(tokenId);
const balance = await tokenizer.balanceOf(address, integraHash);
 
// Get authorization state
const attestation = await eas.getAttestation(attestationUID);
const isValid = await eas.isAttestationValid(attestationUID);
 
// Get payment state
const request = await integraSignal.getRequest(requestId);
const isPaid = (request.status === PAID);

State Writes (Update Global State)

Any authorized party can update state:

// Document owner updates resolvers
await documentRegistry.addAdditionalResolver(integraHash, resolverId);
// Global state: Resolver added
 
// Executor reserves tokens
await tokenizer.reserveToken(integraHash, tokenId, recipient, amount, processHash);
// Global state: Token reserved
 
// Token holder transfers
await tokenizer.transferFrom(from, to, tokenId);
// Global state: Ownership changed
 
// Authorized party sends payment signal
await integraSignal.sendPaymentRequest(...);
// Global state: Payment requested

Event Monitoring (React to State Changes)

Any software can monitor and react:

// Real-time monitoring
documentRegistry.on("DocumentRegistered", handler);
tokenizer.on("TokenClaimed", handler);
integraSignal.on("PaymentRequested", handler);
 
// Polling for batch processing
const events = await contract.queryFilter(filter, fromBlock, toBlock);
 
// WebSocket subscriptions
const subscription = await provider.on({
    address: contractAddress,
    topics: [eventSignature]
}, handler);
 
// Webhook integration (via indexer)
POST /api/webhooks/register {
    contractAddress: "0x...",
    event: "TokenClaimed",
    callbackURL: "https://myapp.com/webhook",
    filter: { integraHash: "0xABC..." }
}

Privacy + Global Coordination = The Innovation

How Both Are Achieved

Privacy through:

  • Hashes (not content)
  • Encryption (references, payments)
  • Ephemeral wallets (no identity linking)
  • Off-chain data (identity, documents)

Coordination through:

  • Shared identifiers (integraHash, processHash)
  • Global state (everyone reads same data)
  • Standard interfaces (ERC tokens)
  • Events (real-time updates)

The breakthrough:

Previous thinking: Privacy XOR Coordination
  - Either share everything (coordination, no privacy)
  - Or share nothing (privacy, no coordination)

Integra: Privacy AND Coordination
  - Share proofs and identifiers (coordination enabled)
  - Keep data private (privacy preserved)
  - Use blockchain as state machine (global agreement)

The Network Effects

Value Increases with Participants

With 10 parties using Integra:

Coordination possible: 10
Value: Useful

With 1,000 parties:

Coordination possible: 1,000
Value: Powerful

With 1,000,000 parties:

Coordination possible: 1,000,000
Value: Transformative

Network effects:
  ✅ More participants = more potential coordination
  ✅ More documents = more shared state
  ✅ More automation = more efficiency
  ✅ More trust credentials = better reputation data
  ✅ More resolvers = more capabilities

Cross-Industry Coordination

Integra enables previously impossible coordination:

Real Estate + Banking + Insurance + Legal:
  - Deed registration (real estate system)
  - Mortgage approval (banking system)
  - Title insurance (insurance system)
  - Legal review (law firm system)

  All coordinate via integraHash
  No integrations between industries needed

Healthcare + Insurance + Pharmacy + Labs:
  - Treatment authorization (EMR)
  - Claim approval (insurance)
  - Prescription fulfillment (pharmacy)
  - Lab results (lab system)

  All coordinate via patient record integraHash
  Each party uses their own software

Supply Chain + Logistics + Customs + Retail:
  - Manufacturing (ERP)
  - Shipping (logistics)
  - Customs clearance (government)
  - Retail delivery (POS)

  All track via bill of lading integraHash
  Global visibility, private details

The Entire New Class of Automations

What Becomes Possible

1. Cross-System Triggers

// When document registered in System A
// Automatically trigger workflow in System B
// No direct integration between A and B
// Both watch global state
 
systemA.registerDocument() → Blockchain state change

systemB.watchBlockchain()   ← Detects change, triggers workflow

2. Multi-Party Approval Flows

// 5 parties must approve (each using different software)
// Global state tracks approvals
// Automatically executes when threshold met
 
party1System.approve() → State: 1/5 approved
party2System.approve() → State: 2/5 approved
party3System.approve() → State: 3/5 approved
party4System.approve() → State: 4/5 approved
party5System.approve() → State: 5/5 approved → AUTO-EXECUTE

3. Conditional Automation Chains

// Complex workflows across organizations
IF document registered (any system)
  AND all parties claimed tokens (any wallets)
  AND compliance check passed (any compliance provider)
  AND payment received (any payment processor)
  THEN execute contract (automatic)
  AND issue trust credentials (automatic)
  AND notify all parties (any notification system)

4. Decentralized Escrow

// No central escrow service needed
// Global state coordinates release conditions
 
escrowContract.holdFunds() → State: Funds held
buyer.claimToken()         → State: Buyer claimed
seller.confirmDelivery()   → State: Delivered

escrowContract.detectConditionsMet() → Auto-release funds
 
// All parties using different software
// No trust in central escrow
// Global state ensures fairness

5. Cross-Border Coordination

// Party in USA (using US software)
usSystem.registerDocument(integraHash);
 
// Party in Japan (using Japanese software)
jpSystem.detectRegistration(integraHash);
jpSystem.claimToken(integraHash, tokenId);
 
// Party in Germany (using German software)
deSystem.detectClaim(integraHash);
deSystem.sendPaymentSignal(integraHash);
 
// Party in UK (using UK software)
ukSystem.detectPayment(integraHash);
ukSystem.confirmReceipt(integraHash);
 
// Global coordination across jurisdictions
// Each party uses local software
// Blockchain state machine coordinates

Why This Is Revolutionary

The Problem Integra Solves

Before Integra:

Private contract automation = IMPOSSIBLE at scale

Reasons:
  ❌ No shared database (privacy/security policies)
  ❌ No common software (everyone uses different systems)
  ❌ No trust (parties are competitors/strangers)
  ❌ Too many integrations (N² problem)
  ❌ Manual processes only
  ❌ Limited to same-software parties

With Integra:

Private contract automation = ENABLED globally

How:
  ✅ Blockchain = shared state machine (no central database)
  ✅ Software-agnostic (works with any tech stack)
  ✅ Trustless (cryptographic verification)
  ✅ Linear scaling (N integrations, not N²)
  ✅ Automated workflows (event-driven)
  ✅ Works with anyone (ad hoc coordination)

+ Privacy preserved (proofs, not content)

The Platform Advantage

Individual smart contracts vs Complete platform:

Just smart contracts:
  - Here's a registry contract
  - Here's a token contract
  - Figure out how to coordinate
  Result: Developer burden, limited adoption

Integra complete platform:
  - Document identity (foundation)
  - Token bindings (11 types, standard ERCs)
  - Authorization (EAS integration)
  - Workflow correlation (processHash)
  - Privacy architecture (encrypted, ephemeral, hashed)
  - Extensibility (resolvers)
  - Automation (executors, events)
  Result: Plug and play, massive adoption possible

Summary

Integra’s global state machine concept:

  1. Uses blockchain as shared, trustless coordination layer
  2. Solves the impossible coordination problem for private contracts
  3. Enables ad hoc coordination across millions of disparate parties
  4. Preserves privacy through public proofs of private information
  5. Provides complete platform with identity, tokens, auth, correlation, privacy, extensibility
  6. Supports any software/tech stack (software-agnostic)
  7. Scales linearly (not N²)
  8. Creates entirely new class of cross-organizational automations

The ultimate innovation: A global state machine for real-world contracts that enables trustless coordination with privacy preservation across unlimited parties using incompatible software.

This is what makes Real World Contracts possible at planetary scale.

Learn More